国标代码
14747
全景校园
|
在线报名
|
在线查询
|
书记校长信箱
学院首页
彩神Vll学院概况
•
学院简介
•
学院领导
•
专家团队
•
育人模式
•
宣传片
•
宿航标识
•
学院荣誉
彩神Vll机构设置
•
职能部门
•
教学单位
教育教学
•
教务处
彩神Vll的建设
•
彩神Vll的建设
科技创新
•
科研处/发展规划处(督导办)
人才招聘
实训中心
•
部门概况
•
规章制度
•
空中乘务实训中心
•
飞行技术实训中心
•
机务维修实训中心
•
机场服务实训中心
•
安全检查实训中心
•
健身与救援综合实训中心
•
民航运输实训中心
•
信息工程实训中心
•
职业生涯规划中心
•
公共实训中心
招生专栏
•
招生处
就业天地
•
就业处
国际交流
宿航酷生活
•
经典活动
•
社团活动
信息公开
共青团
/ Communist Youth
League
您的位置:
首页
>
下载中心
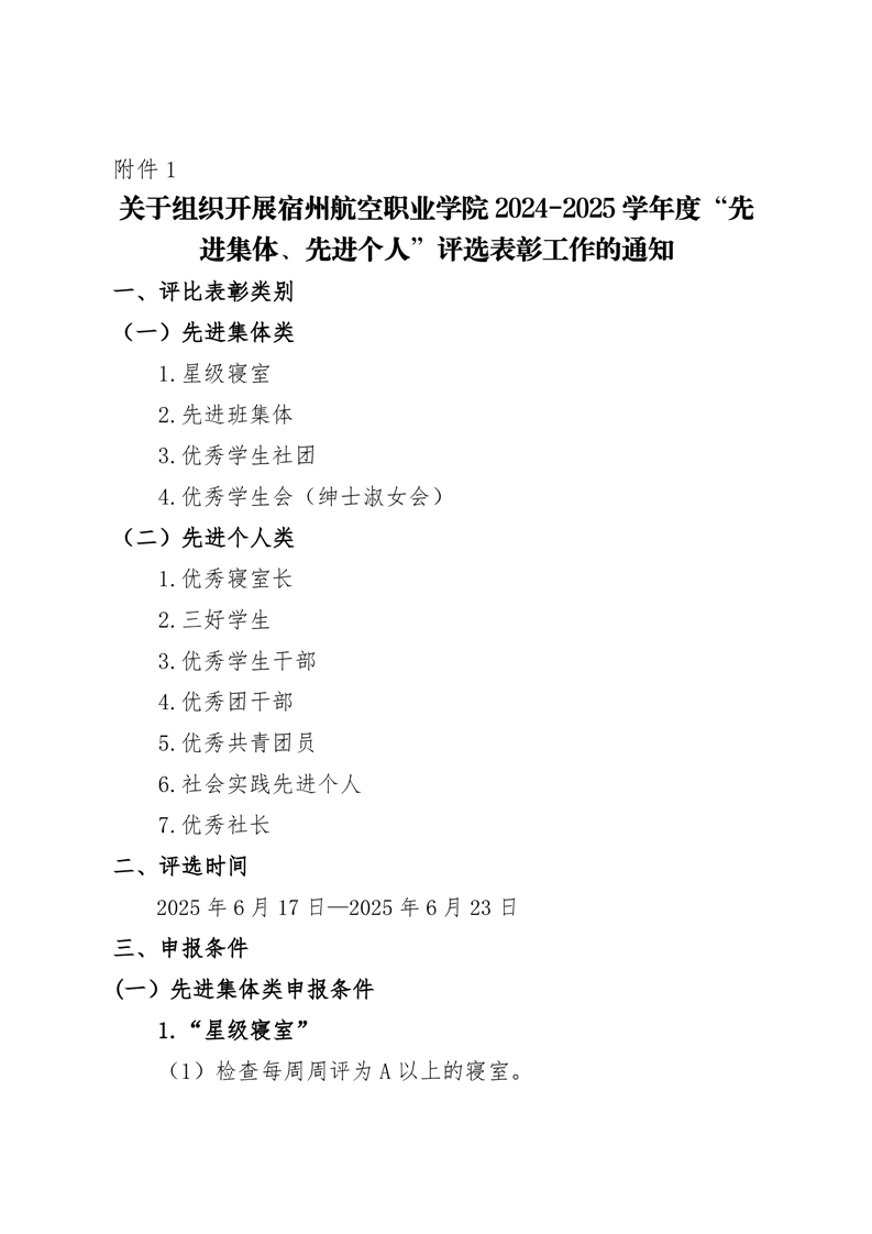
青字〔2025〕21号关于组织开展《彩神Vll学院2024-2025学年度下学期“先进集体、先进个人”评选表彰工作》的通知
2025.06.16
附件.docx
上一条:
关于组织开展《彩神Vll学院 2023-2024学年度共青团“先进集体📓、先进个人” 评选表彰工作》的通知
下一条:
青字〔2025〕21 号关于彩神Vll学院2024-2025学年度下学期先进集体先进个人评选结果的公示
报名电话
0557-2352888
彩神Vll学院概况
彩神Vll机构设置
教育教学
彩神Vll的建设
科技创新
实训中心
招生专栏
就业天地
人才招聘
国际交流
宿航酷生活
信息公开
官方微信
官方微博
官方抖音
面试QQ🙌🏻:937600111
电子邮箱👩🦼➡️:2592599016@qq.com
面试报到地址:安徽省宿州市宿马园区马鞍山大道588号
2021-2025 © 版权所有:
彩神Vll学院
备案号:
皖ICP备44497769号-2
彩神Vll推荐信誉平台
🔊祝大哥2025新的一年里蛇转乾坤,旗开得胜,一路长红,财运缠身,前程似锦,一路辉煌💸💸
彩神-官网登录
🔥新平台开业,注册开户,待遇丰厚
彩神ll手机注册
高赔率,首存豪礼,彩票包赔
彩神8开户
注册绑卡有礼,超高反水,信誉保障
彩神争霸平台
多种彩票玩法,最权威彩票游戏平台
🔊🔊🔊
彩神cs官网
提供
快3
、
时时彩
、
六合彩
、
赛车
、
棋牌游戏
🍎、
彩票投注
等各类游戏娱乐
打造顶级的网上娱乐平台,界面美观,速度快,服务优质,安全稳定,带给您最佳游戏体验。
全网最佳信誉平台真诚欢迎您!!!
更多87彩票网担保平台
彩神Vll专业提供👮🏽♀️:
彩神Vll
🐓🧑🏿🏫、
🧑🏿🎨、
等服务,提供最新官网平台、地址、注册、登陆、登录、入口、全站、网站、网页、网址、娱乐、手机版、app、下载、欧洲杯、欧冠、nba、世界杯、英超等,界面美观优质完美,安全稳定,服务一流,彩神Vll欢迎您。
彩神Vll