国标代码
14747

全景校园|在线报名|在线查询|书记校长信箱

/UpLoadFile/File/20211108/fc22c32d-9938-4530-9ea7-4a9323be348520211108113400043.png

招生处 / Admissions office

您的位置:首页 > 招生动态

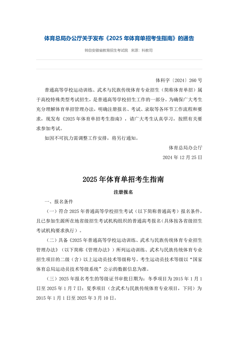
体育总局办公厅关于发布《2025年体育单招考生指南》的通告

2024.12.26

报名电话

0557-2352888

官方微信

官方微博

官方抖音

面试QQ:937600111
电子邮箱:2592599016@qq.com
面试报到地址✌🏼:安徽省宿州市宿马园区马鞍山大道588号
2021-2025 © 版权所有👩‍🦼‍➡️:彩神Vll学院 备案号:皖ICP备44497769号-2
彩神Vll专业提供:彩神Vll🕣、等服务,提供最新官网平台、地址、注册、登陆、登录、入口、全站、网站、网页、网址、娱乐、手机版、app、下载、欧洲杯、欧冠、nba、世界杯、英超等,界面美观优质完美,安全稳定,服务一流,彩神Vll欢迎您。
彩神Vll