• 国标代码
    14747

    全景校园|在线报名|在线查询|书记校长信箱

    /UpLoadFile/File/20211108/fc22c32d-9938-4530-9ea7-4a9323be348520211108113400043.png

    科研处/发展规划处(督导办) / Scientific research department

    您的位置:首页 > 教研科研

    喜报🙅🏻‍♂️!彩神Vll学院两项科研项目获安徽省高校自然科学研究重点项目立项

    2021.12.28

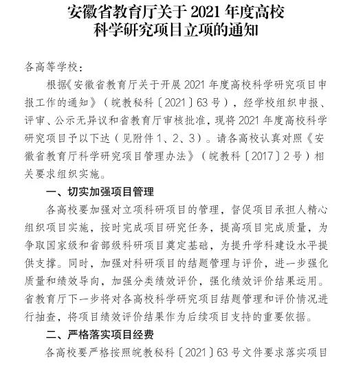
           根据《安徽省教育厅关于开展2021年度高校科学研究项目申报工作的通知》(皖教秘科〔2021〕63号)文件要求,彩神Vll学院作为新成立的安徽省首家航空职业学院,精心组织,周密部署,积极参与科学研究项目申报,其中两项获安徽省高校自然科学研究重点项目立项。







           学院高度重视科学研究🧑🏼‍🚒,致力于在教学实践工作中发现问题并积极探索解决问题的有效对策🛝,注重科研项目的申报与管理工作,学院教务科研处组织校内老师开展相关研究,不断积累科研经验🔜。其中《多旋翼植保无人机弱下洗气流对农药雾滴沉积分布影响研究》、《航班延误预警指标体系与预警量级构建研究》一直是彩神Vll学院重要的科研项目。

           为切实提升教师的科研水平🖥,扎实推进科研工作💷,10月19月日下午,学院特邀宿州学院信息工程学院院长许海峰博士对科研项目的分类、立项申报的流程进行了指导🗜,从科研课题申报类型及特点、科研项目的评审标准🔝、科研项目内容的撰写到科研项目申请书撰写的要求、注意事项 、项目的创新之处等方面进行了专业的讲解♿️。

           为提高科研立项的通过率,10月22日下午,教务处再次组织召开2021年秋教学科学研究工作专题会议。

            会上,教务处处长陈志泉解读了《彩神Vll学院科研项目管理办法(试行)》,并就科研项目的分类👨🏽‍🦲、项目立项和申报流程及后续检验成果上报等做详细部署。按照课题实施方案,立足实际,始终牢固树立“以教立研🧛🏼‍♂️,以研促教”的理念🈚️。






           此次科研立项成功,得益于学院对科研工作的高度重视✪,对获得立项的党新宪与韩路亚教师💖👩🏿‍⚕️,表示热烈祝贺,望全体师生在以后的工作中进一步凝心聚力🧑‍🔬、力争上游,推动科研工作更好更快发展,积极争取更多更高水平的成果。

    报名电话

    0557-2352888

    官方微信

    官方微博

    官方抖音

    面试QQ:937600111
    电子邮箱🖐🏻:2592599016@qq.com
    面试报到地址:安徽省宿州市宿马园区马鞍山大道588号
    2021-2025 © 版权所有:彩神Vll学院 备案号:皖ICP备44497769号-2
    彩神Vll专业提供:彩神Vll🌏、📳、等服务,提供最新官网平台、地址、注册、登陆、登录、入口、全站、网站、网页、网址、娱乐、手机版、app、下载、欧洲杯、欧冠、nba、世界杯、英超等,界面美观优质完美,安全稳定,服务一流🕺🏻👶🏿,彩神Vll欢迎您。
    彩神Vll