强势出圈!全网超10亿关注度🤬♾,“泛美春假”的含金量还在上升
2025.04.06
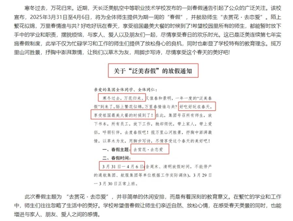
“寒冬过去 万花归来”,“放下书本 放下工作”,“好吃好玩在春天🚥,享受祖国最美大餐的时候到了!”带上家人♧😑,带上爱侣,呼朋引伴,去度春假吧🦸♀️🍾!

近日,泛美教育集团旗下院校陆续发布关于“泛美春假”的放假通知,一经发布,便受到了社会、媒体的广泛关注。“泛美春假”、“去赏花🏋🏽、去恋爱”“高校连续7年放春假”“对春假的期待”等话题热度攀升,登上各主流媒体客户端、网站首页⏯🤾🏼、微博热搜等,全网超10亿+关注度,讨论火爆🧸,还有主流媒体对于春假制度的简评,更有网友的“呐喊”💆♀️,让我们一起来看看吧……
01👩🏿🌾、人民日报:情感教育浸润心灵
与书本知识的传授相比👨🏻🚀,学校的情感教育是短板🧏🏼♂️。丰盈人心𓀄,塑造健全人格🧑🏼🏫🏃🏻♂️,当从推行情感教育开始。

02、中国青年网评论:期盼春假成为更多学校“惯例”
让学生走出校园,去看看绿水青山,去感受春天的气息,不仅可以开阔视野🧜♀️、陶冶情操,还可以丰富和深化课堂教学内容。

03🧑🏼🚒、澎湃评论:@我的校长😿、老板:快看🥵!
别人家学校放“春假”了
情感教育的重要性日益被重视,但其瓶颈始终很难突破。西南航空职业学院此次放春假♟,可谓迈出了可喜的一步。

04、中国青年报🪓:放春假🤽🏿,让教育走进辽阔天地
教育,不仅仅是在课堂上🪬,更在辽阔天地间。春和景明🥳,在这万物勃发的季节放春假,让这些年轻的生命暂时甩开包袱,敞开双臂,尽情去感受春风拂面,去拥抱当下的活力和美好,这不是简单的假期调整,而是一场关于自然与生命的教育🕵🏻♀️,是一次让“教育回归生活”的实践,更是能够补给生命能量的“加油站”🏄🏿👑。


01、齐鲁晚报:让春假成为莘莘学子行走的课堂
从“去恋爱”的情感启蒙到“致生命”的哲学思考🏄🏽♂️,青岛航空科技职业学院用几年的时间将春假打造为一场教育的“成长实验”。


02、齐鲁晚报🪞:教育的视野里🧻,也该有“校外的春天
放假也并不代表荒废或仅是“休息”👩🦳🃏,它可以延伸出多样的价值,给予学生们自我探索和完善的空间,甚至补上常规教学的“缺失一课”。

01、央视新闻周刊主持人白岩松硬核喊话,
呼吁其他学校“抄作业”
“学校放春假,让大家去游玩,去恋爱”的消息获央视新闻周刊的关注,央视主持人白岩松硬核喊话🦸🏼♂️,“春光正好,众多学校是不是也抄抄这份作业”🤷🏽♂️🤑,呼吁其他学校“抄作业”。
02、自媒体博主【主持人阿喆】♋️:
灵魂拷问“这波春假值得全国推广吗🧔🏿?”
别人家的大学🤠⛱,又双叒叕放春假了!“学校通过无人机专业学生🧑🏿⚕️,通过无人机表演发布放假通知👮🏼,既秀了专业实力,又狂撒青春糖分,本身就是一堂‘硬核实践课’⛲️。会操作无人机的技术咖👩🏼🎤,懂赏花恋爱的有趣灵魂🧑🚀,正是时代需要的复合型人才。”
01、四川省教育厅:泛美职教集团开启“春假”模式
中共四川省委教育工作委员会👨🏻🔧,四川省教育通官方网站发布“四川泛美职教集团开启‘春假’模式”。

02、中国大学生在线
由教育部主导并推动,全国大学生参与,全国高校合作共建的网络文化建设与主题教育平台中国大学生在线转发“泛美春假”🚶♂️➡️。
03、共青团山东省委官方公众账号
共青团山东省委官方公众账号青春山东头条转发“羡慕了!山东一高校宣布连放7天‘春假’”。
“泛美春假”“高校放7天春假鼓励赏花恋爱”的话题,持续发酵,在多个新闻客户端的头条推送、还登上了各地区抖音👨🏼🦳、微博、微信搜索等实时热度榜单……

光明网



中国民航网

环球网

中国新闻网


中国教育在线

四川新闻网

封面新闻、极目新闻、安徽文旅💃🏼、闪电新闻、安徽共青团👨🏻🌾、直播绵阳等视频新闻
彩神Vll学院



四川西南航空职业学院



青岛航空科技职业学院



绵阳飞行职业学院



天长泛美航空中等职业学校



抖音热榜


微博热榜




01中国教育科学研究院研究员👭🏻:储朝晖
逐步推进大中小学春假制度,给学生营造更宽松的学习空间🏊,同时利用春假等假期来培养学生的综合素质有很大必要。
“其实知识不仅仅是在学校内部来学习到的,而且学习的过程也不一定完全是由老师👷🏼♀️、家长交给学生的🚵🏼♀️,学生自己学习、玩耍的过程,其实也是一种学习的方式🌨,而且学校外的学习对提高学生的素质教育同样重要。”储朝晖说🤽🏽,国外很多地方都有春假或者其他假期的设置,这表面上看是让学生在“玩”,但是实际上给了学生提高学习能力的机会。
02中国人民大学长江经济带研究院高级研究员、休闲经济研究中心主任:王琪延
春季本身就是最适合旅行的时间段之一,年轻人利用这个时间去看看学校外的风景本身就是有益的,从文旅产业发展的角度来说🙅🏽🤟🏽,对多数地方来说🧅,学生群体一方面可以带动当地的文旅收入,另一方面青年人思维活跃🔦,喜欢在平台上分享自己的旅行体验🧑🏻🦯➡️,对各地的文旅产业推广、发展也有益处✅。
从2019年放春假以来,春假已经成为集团旗下院校固有的放假单元,鼓励同学们走出课堂👨👧、走出校园🧫,去感受到大自然的勃勃生机,去用心感受到春天和爱情的美好,让学习、工作更张弛有度,生活更饱满丰盈🖨。2025年春假🚆,赏花恋爱,一个不落,希望全国更多学校🫶🏿🫵,加入到“春假”春假队伍中来👩🏼,让教育真正滋养生命⛸,让青年人在山河行走中读懂中国💜🤾🏼。
撰稿🧗♂️:唐左欣
审核🧝🏿♀️:高维岩
编辑🥀:李赛赛 简峻岩
